
南宁市群众艺术馆2018年秋季公益培训班网上报名已经结束,现将新生名单公布如下:

音乐舞蹈类
(10月22日开学)
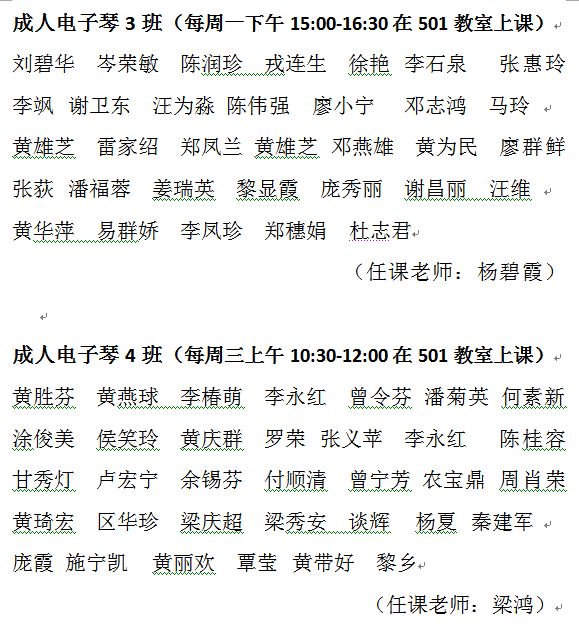
成人班










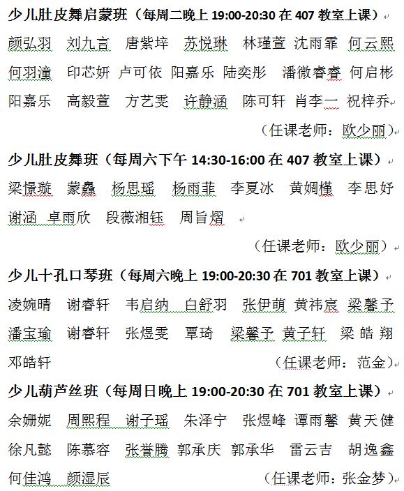
少儿班



美术、书法类
(10月22日开学)
基础班



高级班




开学须知
一、注意事项:
1、报名成功的学员按最终公布的时间安排来上课,第一节课需带上本人身份证或户口本进行现场认证,若发现网上报名填写信息与本人不符的,将取消培训资格,在报名中弄虚作假的将被拉入黑名单,今后将无法参加我馆公益培训活动。
2、在培训过程中,学员及家长要注意人身财产安全,财物自我保管,遗失不负责。未成年学员的家长要做好小孩的安全教育和监管工作,上课前和下课后要及时接送小孩,避免各种意外事故发生。
3、为了便于管理,工作日时间学员需在8:30以后方能进入综合楼。
二、培训要求:
1、学员要自觉遵守南宁市群众艺术馆公益培训相关规章制度,爱护公共文化设施,不得在教室墙壁、桌椅及各种乐器上乱途乱画;
2、不得在教室内吸烟、吐痰和乱扔杂物,保持学习环境干净整洁;
3、尊重老师,遵守课堂纪律,无故旷课2节或缺课三节的,将取消其培训资格。
4、学员在培训过程中不遵守规章制度,无故顶撞老师或无理取闹的将取消其培训资格。
5、学员在培训期间,根据群众艺术馆工作需要参加一次以上公益文化服务活动。
6、按要求自备舞服、舞鞋、乐器(电子琴、钢琴除外)、笔墨纸砚等培训用具。
7、培训结束后所有学员将参加培训成果汇报演出活动。
南宁市群众艺术馆
2018年10月13日
返回顶部