简介:南宁市群众艺术馆2019-06-01 19:46发表于广西流光溢彩不夜天,绚丽多姿舞青春。广西是歌的海洋,壮族人民能歌善舞举世闻名,壮家人以歌传情、以歌会友,在踏上新征程今天,壮家人更是...
简介:在新中国成立70周年之际,为丰富人民群众的精神文化生活,努力营造热烈、喜庆的节日氛围,2019年5月31日,由广西壮族自治区群众艺术馆主办,南宁市群众艺术馆承办的翰墨丹青咏盛世 锦...
简介:青春舞翩迁,放歌新时代。 5月25日晚,嘹亮的歌声在美丽的民歌湖畔激情唱响,伴随着这悠扬的旋律,第十五届南宁青春艺术节徐徐拉开了帷幕。当晚,一场“我和我的祖国”青春快闪活动...
简介:2019年是新中国成立70周年,而五月,正逢5.23广西全民艺术普及日系列活动。为庆祝新中国成立70周年,也为了推动全民艺术普及,丰富人民群众的精神文化生活,让人民群众享受文化艺术的...
简介:南宁青春艺术节前身为南宁市青春艺术大赛自2005年策划创办以来已成功举办了14届每一届都有一个鲜明主题每一届活动都精彩纷呈它已成为南宁市一张富有特色和影响力的文化名片初夏...
简介:5月19日晚,由南宁市委宣传部、市文化新闻出版广电局主办,南宁市群众艺术馆、广西-东盟经济技术开发区管委会承办,广西-东盟经济技术开发区教育文体局协办的广西-东盟经开区专场...
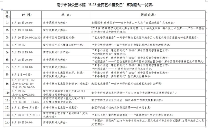
简介:BIU BIU全民艺术普及 覆盖城乡 惠及全民南宁市群众艺术馆“5.23全民艺术普及日”系列活动主办单位:南宁市文化广电和旅游局承办单位:南宁市群众艺术馆(双击放大看)导语为庆祝新中...
返回顶部